通过多重代谢工程改造大肠杆菌构建维生素B5高产菌株
期刊:Metabolic Engineering
期刊影响因子:6.8
关联机种:LC-20,应用LC-20进行合成产物维生素B5的检测
Development of a vitamin B5 hyperproducer
in Escherichia coli by multiple metabolic engineering.
Lian Wanga,b, Heng Zhanga,b, Xiaoyu Shana,b, Hao Mengd, Xirong Liud, Jingwen Zhoua,b,c,*
a Science Center for Future Foods, Jiangnan University, 1800 Lihu Road, Wuxi, Jiangsu, 214122, China.
b Engineering Research Center of Ministry of Education on Food Synthetic Biotechnology, Jiangnan University, 1800 Lihu Road, Wuxi, Jiangsu 214122, China.
c Jiangsu Province Engineering Research Center of Food Synthetic Biotechnology, Jiangnan University, Wuxi, 214122, China.
d Hunan Chengda Biotechnology Co., Ltd., Malukou, Anhua, Hunan, 413506, China.
Metabolic Engineering 84 (2024) 158–168
ABSTRACT: Yarrowia lipolytica is widely used in biotechnology to produce recombinant proteins, food ingredients and diverse natural products. However, unstable expression of plasmids, difficult and time-consuming integration of single and low-copy-number plasmids hampers the construction of efficient production pathways and application to industrial production. Here, by exploiting sequence diversity in the long terminal repeats (LTRs) of retrotransposons and ribosomal DNA (rDNA) sequences, a set of vectors and methods that can recycle multiple and high-copy-number plasmids was developed that can achieve stable integration of long-pathway genes in Y. lipolytica. By combining these sequences, amino acids and antibiotic tags with the Cre-LoxP system, a series of multi-copy site integration recyclable vectors were constructed and assessed using the green fluorescent protein (HrGFP) reporter system. Furthermore, by combining the consensus sequence with the vector backbone of a rapidly degrading selective marker and a weak promoter, multiple integrated high-copy-number vectors were obtained and high levels of stable HrGFP expression were achieved. To validate the universality of the tools, simple integration of essential biosynthesis modules was explored, and 7.3 g/L of L-ergothioneine and 8.3 g/L of (2S)-naringenin were achieved in a 5 L fermenter, the highest titres reported to date for Y. lipolytica. These novel multi-copy genome integration strategies provide convenient and effective tools for further metabolic engineering of Y. lipolytica.
【研究背景】
维生素B5 [D-泛酸(D-PA)]是一种必需的水溶性维生素,广泛应用于食品和饲料行业。目前,D-PA发酵效率较低,限制了其在工业上的应用。虽然代谢工程策略已被用于增强D-PA的生物合成,但大多数依赖于质粒表达。然而,这种方法可能导致产量波动,并对细胞代谢造成额外负担。而且代谢网络的复杂性、辅因子供应的不平衡以及转运机制的不明确仍然阻碍着D-PA的生物合成。
【方法与结论】
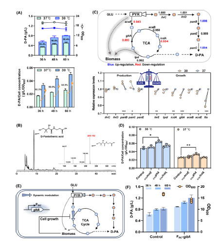
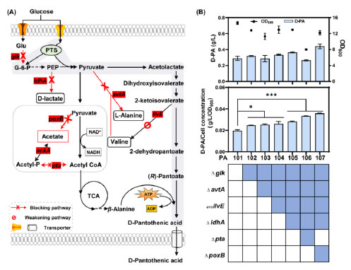
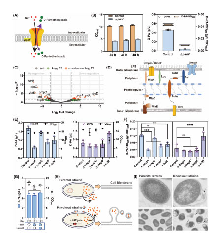
研究人员利用系统代谢工程策略构建了一株不含质粒的D-PA高产菌株。首先,通过敲除非磷酸转移酶系统、抑制丙酮酸竞争分支、动态控制三羧酸循环富集丙酮酸;其次,通过筛选限速酶PanBC,并对丙酮酸到(R)-泛解酸合成途径基因进行逐一调控,以增强(R)-泛解酸通路。然后,为了增强NADPH的可持续性,通过构建NADPH的可持续再生系统“PEACES”,包括:(1)表达来自谷氨酸梭菌的NAD+激酶基因ppnk和来自乙酰丁酸梭菌的NADP+依赖的甘油醛-3-磷酸脱氢酶基因gapCcae,以及(2)敲除内源性可溶性氢化酶基因sthA;这与在D-PA生物合成途径中ilvC和panE相互作用,实现NADPH再生利用。此外,结合转录组数据分析,新发现了一个潜在的D-PA外排系统,膜蛋白OmpC和TolR通过增加膜流动性有助于囊泡的运输,可能促进D-PA外排,从而对D-PA的生产产生积极的影响。最终菌株PA132通过两阶段补料分批发酵获得83.26 g/L的D-PA。本研究为D-PA工业生产建立了具有竞争力的生产者,为相关产品的生产提供了有效的策略。制定的策略可有效降低D-PA生产成本。其中,PEACES系统可有效增强NADPH在D-PA生物合成中的可持续性,为CoA等相关产物的生物合成提供了一种实用的途径。然而,在改善细胞工厂和提高D-PA产量方面仍有一些工作要做。例如,可以进行代谢模拟,以优化未来重组菌株中的多个代谢途径。通过平衡(R)-泛解酸合成途径和β-丙氨酸合成途径,以葡萄糖为唯一底物高效合成D-PA。

图1 大肠杆菌中 D-PA 生物合成策略的概述

图3 增强碳通量以增加D-PA产量
图2 增加丙酮酸供应以促进 D-PA 合成

图4 优化(R)-泛解酸途径以增加D-PA的产量

图5 改变关键酶的辅因子偏好以增加 D-PA 的产量

图7 改善膜通透性以增强D-PA外排
图6 NADPH再生提高D-PA产量

图8 在 5 L 生物反应器中生产 D-PA