通过工程化 P450BM3 简化皮质类固醇生物合成途径
期刊:ACS Catalysis
期刊影响因子:11.7
关联机种:GCMS-TQ8050NX,应用GCMS-TQ8050NX针对两步合成途径中的中间产物及终产物进行分析,主要涉及类固醇、皮质醇等
Simplification of Corticosteroids Biosynthetic Pathway
by Engineering P450BM3.
Hao Meng4, Xirong Liu4, Xiaoyu Shan1,2, Jingwen Zhou1,2,3*
1 Science Center for Future Foods, School of Biotechnology, Jiangnan University, Wuxi 214122, China.
2 Engineering Research Center of Ministry of Education on Food Synthetic Biotechnology, Jiangnan University, 1800 Lihu Road, Wuxi, Jiangsu 214122, China.
3 Jiangsu Province Engineering Research Center of Food Synthetic Biotechnology, Jiangnan University, 1800 Lihu Road, Wuxi, Jiangsu 214122, China.
4 Hunan Norchem Pharmaceutical Co., Ltd., 20 Mengjiangnv Road, Jinshi, Hunan, 415400, China.
ACS Catal. 2024, 14, 4117−4129
ABSTRACT: Synthesis of corticosteroids, particularly hydrocortisone, is challenging owing to the complex network requiring pairing of cytochrome P450s with cytochrome P450 reductase (CPR) for achieving regionally selective hydroxylation modifications at multiple sites. Herein, we engineered a self-sufficient P450BM3 (CYP102A1 from Bacillus megaterium) for effectively reducing the traditionally complex, multienzyme cascade process (three steps and six enzymes) of hydrocortisone synthesis from progesterone (PG) to a simplified two-step process involving at least two enzymes. Driven by computational simulation guided substrate access channel and heme center pocket engineering, a series of P450BM3 variants were gradually designed with the ability to catalyze C16β, C17α, C21, and C17α/21 oxidation of PG and C11α oxidation of cortexolone (c). Subsequently, molecular dynamics simulations with an oxy-ferrous model of P450BM3 variants revealed that the glycine mutations of residues that are repulsive to the substrate allow for more stable exposure of the substrate above FeO. Finally, the developed P450 variants were employed to construct efficient Escherichia coli catalytic systems, which further achieved 11α/β-hydrocortisone (f/e) production in one pot from 1 g/L PG at a molar conversion rate of 81 and 84% (912 and 955 mg/L), respectively. Thus, this study provides feasible strategies for simplifying the biosynthetic steps and biocatalysts for steroidal pharmaceutical production.
【研究背景】
皮质类固醇(Corticosteroids)是由肾上腺皮质产生的类固醇,氢化可的松(Hydrocortisone)和皮质酮(Cortexolone)等皮质类固醇物质因具有丰富的羟基化修饰使其成为治疗过敏、皮炎和肾上腺功能障碍等疾病的理想选择。黄体酮(Progesterone)是皮质类固醇的主要碳骨架,其可以经葡萄糖作为底物在微生物宿主从头合成得到,因此被认为是合成氢化可的松等皮质类固醇的“绿色”底物。传统的黄体酮合成氢化可的松生物途径为三步反应,至少需要6种酶共表达,多酶表达和复杂的酶级联反应限制了氢化可的松的高效合成。此外,黄体酮中因存在丰富的惰性C-H键,在不产生过多副产物的情况下利用P450实现对其骨架的精准单一或多重羟基化修饰在合成生物学中同样是一项艰巨的任务之一。因此,需要设计新的P450催化元件,丰富类固醇的区域选择性羟基化位点,简化黄体酮合成氢化可的松的合成步骤,进而实现皮质类固醇高效生物合成。
【方法与结论】
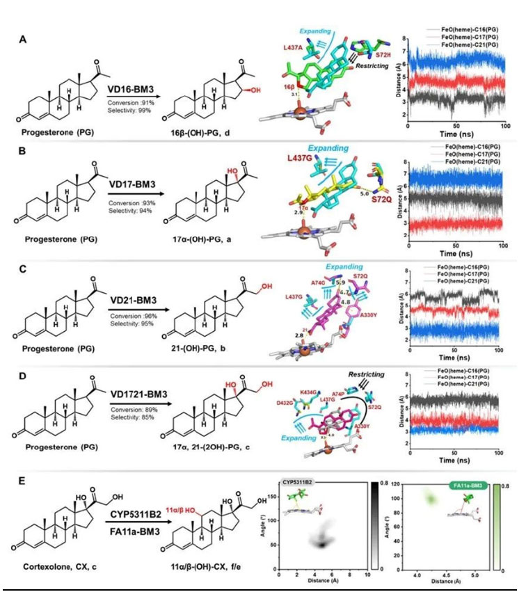
研究人员基于计算模拟指导改造了P450BM3并用于黄体酮合成皮质酮再合成氢化可的松的两步合成途径中。第一步合成:以野生型P450BM3(Bacillus megaterium来源)出发,逐步通过B-Factor指导的底物通道改造、重塑heme中心口袋和自由能计算指导的heme中心口袋柔性化的三代精细化酶工程,最终获得了VD16-BM3、VD17-BM3、VD21-BM3和VD1721-BM3可以分别高效区域选择性羟化黄体酮的C16β、C17α、C21和C17α/21,值得注意的是VD1721-BM3可以将黄体酮合成皮质酮的步骤简化为一步单酶反应。第二步合成:需要获得高效催化元件羟基化修饰皮质酮的C-11位,首先分别验证了文献报道的CYP5311B2和LG23,其中CYP5311B2可以羟化修饰皮质酮的C-11β,其转化率和区域选择性分别为93%和91%,可以用于后续氢化可的松全细胞合成体系构建。

图1 改造P450BM3底物通道提升黄体酮羟基化效率
图2 P450BM3的heme中心口袋改造丰富黄体酮羟化碳位

图3 自由能计算指导改造P450BM3提升C17/21双羟化转化率
图4 底物通道切换策略实现皮质酮的C-11位羟化

图5 分子动力学模拟揭示P450BM3突变体高效区域选择性羟化修饰机制

图6 构建全细胞催化体系转化黄体酮合成氢化可的松