养殖中华绒螯蟹中短链和中链氯化石蜡污染水平及来源解析
期刊:Journal of Hazardous Materials
期刊影响因子:14.224
关联机种:GC×GC-qMS,采用岛津全二维气相色谱- 负化学电离源- 三重四极杆串联质谱(GC×GC-NCI-MS/MS, TQ8040)对中华绒螯蟹、蟹配合饲料、冰鲜鱼、玉米、水生植物和养殖场沉积物等样品中的短链氯化石蜡SCCPs(C10-13Cl6-10)和中链氯化石蜡MCCPs(C14-17Cl6-10)进行检测。
Concentrations and sources of short- and medium-chain chlorinated
paraffins in farmed Chinese mitten crabs in China
Tong Lia, Xiaomin Lia, Peilong Wanga.*
a Institute of Quality Standards and Testing Technology for Agro-Products, Chinese Academy of Agricultural Sciences, Beijing 100081, China
b Organic Biological Analytical Chemistry Group, Department of Chemistry, University of Liège, Liège 4000, Belgium
https://doi.org/10.1016/j.jhazmat.2021.125076
Journal of Hazardous Materials, 2021, 411:125076
【ABSTRACT】
Aquatic foods are important sources of chlorinated paraffins (CPs) to humans. Farmed crabs are bottom-dwelling aquatic animals, and can accumulate CPs through food and aquatic environment. However, limited information is available on CPs concentrations in and sources to farmed crabs. In this study, short-chain CPs (SCCPs) and medium-chain CPs (MCCPs) concentrations in 59 samples from the farmed crab food web (crab, crab feed, and aquaculture environment) were determined. The samples were from 17 crab farms in Anhui Province, Jiangxi Province, and Shanghai, in China. The SCCPs and MCCPs concentrations in the crab samples were 82‒1760 and not detected‒680 ng/g lipid weight, respectively. The dominant SCCPs and MCCPs in the crab samples were C10Cl6-7 and C14Cl7-8, respectively. The SCCPs concentrations in the crab food web samples were higher than the MCCPs concentrations. SCCPs contamination of the crab food web samples was not directly related to CPs product use. The main factors affecting SCCPs concentrations in the crab samples were different for different crab farms. Crab feed and the aquaculture environment could be sources of SCCPs to farmed crabs. No marked health risks are posed to humans through consuming CPs in Chinese mitten crabs farmed in China.
【研究背景】
氯化石蜡(CPs)带来的环境和食品污染问题是近年国内外研究的热点。CPs具有高亲脂性,排放到环境中CPs能够经食物链在动物脂肪组织中蓄积。研究表明,多类食品中存在CPs的污染,尤其是脂肪含量较高的肉、蛋、奶、水产等动物源性食品。水产品中CPS含量高于其他食品,是人体摄入CPs的重要来源。
中华绒螯蟹(Eriocheir sinensis)是中国、日本、韩国等亚洲国家的一种重要的养殖水产。2016年,我国淡水中华绒螯蟹养殖产量达81万吨。长江流域作为中华绒螯蟹的主要产区,占我国养殖蟹总量的80%。中华绒螯蟹是两年生底栖水生生物,能够通过饲料、养殖环境等多种途径暴露环境污染物。然而,目前尚无养殖中华绒螯蟹中CPS赋存水平及污染来源的相关报道。本研究通过研究典型中华绒螯蟹养殖区域蟹可食组织及其饲料、养殖环境中氯化石蜡(SCCPs)和中链氯化石蜡(MCCPs)的污染水平和污染特征,分析养殖中华绒螯蟹中SCCPs和MCCPs的主要污染来源。
【方法与结果】
本研究共采集了长江下游地区17 家中华绒螯蟹养殖场的59 个样品,包括中华绒螯蟹(n=17)、蟹配合饲料(n=14)、冰鲜鱼(n=7)、玉米(n=2)、水生植物(n=2)和养殖场沉积物(n=17)。样品冷冻干燥后经加速溶剂萃取法提取,然后依次经酸性硅胶柱和复合硅胶柱净化。样品中24 组SCCPs(C10-13Cl6-10)和24 组MCCPs(C14-17Cl6-10)由岛津全二维气相色谱- 负化学电离源-三重四极杆串联质谱(GC×GC-NCI-MS/MS, TQ8040)进行测定。
17 个中华绒螯蟹样品中SCCPs 均有检出,其含量为82-1760 ng/g 脂重(lw),SCCPs 含量最高的样品来自SH(图1)。中华绒螯蟹可食组织中脂肪含量为13.5%-23.2%,但SCCPs 含量与其脂肪含量相关性并不显著。整体而言,长江下游地区养殖中华绒螯蟹中SCCPs 含量高于中游地区,这可能与下游地区处于长江出海口且工业较为发达有关。养殖中华绒螯蟹中SCCPs 含量与香港蟹中SCCPs 含量(202-649 ng/g lw)相当,但远低于电子垃圾拆解地蟹中SCCPs 含量(44000 ng/g lw),以及我国18 个省份中水产品中SCCP 含量(1472 ng/g 湿重(ww))。养殖中华绒螯蟹中SCCPs 同类物C10Cl6-7 含量较高,对于不同碳链长度的SCCPs 同类物,随着链长的增加,其含量逐渐降低(图2)。中华绒螯蟹样品中MCCPs 含量(ND-690 ng/glw)低于SCCPs,其中9 个样品MCCPs 未检出。MCCPs 含量最高的样品来自长江下游地区。C14Cl7-8 在中华绒螯蟹MCCPs 同类物中占比最高。参照中国居民膳食指南对我国居民水产摄入量的建议值,人体经养殖中华绒螯蟹对SCCPs 和MCCP 的暴露水平分别为17-346 和ND-130 ng/kg bw/day,表明我国人群经食用中华绒螯蟹对SCCPs 和MCCPs 的暴露风险较低。
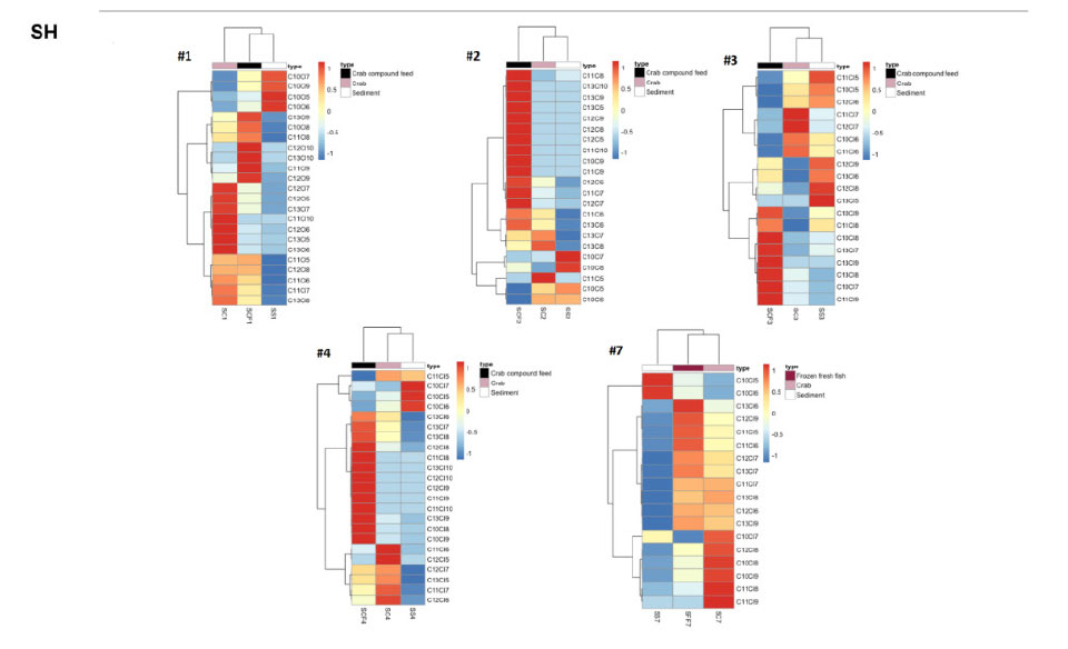
养殖中华绒螯蟹饲料(配合饲料、冰鲜鱼),以及养殖场水生植物和沉积物中SCCPs 均有检出,玉米中未检测到SCCPs。配合饲料中SCCPs 含量为57-747 ng/g,冰鲜鱼中SCCPs 含量为18-191 ng/g ww,水生植物中SCCPs 含量分别为6.5ng/g ww 和23 ng/g ww,沉积物中SCCPs 含量为52-191 ng/g 干重(dw)。中华绒螯蟹饲料及其养殖环境样品中SCCPs同类物分布特征与中华绒螯蟹相似。主成分分析对中华绒螯蟹中SCCPs 污染来源分析表明,养殖中华绒螯蟹食物网中SCCPs 的污染与工业品氯化石蜡并无一定的相关性,不同地区养殖场采集的样品中SCCPs 并无显著的地区差异(图3)。聚类分析表明,不同养殖场中华绒螯蟹SCCPs 的主要暴露途径不同,饲料和沉积物是养殖中华绒螯蟹SCCPs 暴露的主要途径(图4)。整体而言,中华绒螯蟹饲料及养殖环境中MCCPs 含量低于SCCPs。其中,配合饲料中MCCPs 含量为ND‒359 ng/g,冰鲜鱼中MCCPs 含量为ND‒24 ng/g ww,玉米、水生植物和沉积物中MCCPs 含量均低于检出限。因此,无法利用同类物分布特征对中华绒螯蟹中MCCPs 进行溯源分析。
综上所述,养殖中华绒螯蟹食物网存在SCCPs 和MCCPs 的污染,且SCCPs 污染水平高于MCCPs。饲料和沉积物是中华绒螯蟹SCCPs 污染的主要来源。我国人群经食用养殖中华绒螯蟹对SCCPs 和MCCPs 的暴露风险较低。

图1 不同地区养殖中华绒螯蟹中SCCPs 污染水平

图2 不同地区养殖中华绒螯蟹、配合饲料、冰鲜鱼、水生植物和沉积物样品中SCCPs 同类物分布特征

图3 不同地区中华绒螯蟹食物网样品和工业品CPs 中SCCPs 同类物主成分分析图


图4 不同地区中华绒螯蟹养殖场样品中SCCPs 聚类分析图